校园
视频
图片
根据辽宁省教育厅《关于开展2024年高职院校单独考试招生和注册入学试点招生工作实施方案审核备案工作的通知》(辽教通〔2024〕89号)精神,为确保2024年此项工作科学、规范、有序开展,结合我院实际情况,特制定本方案。
一、指导思想
贯彻落实国家教育体制改革总体要求和教育部关于普通高等教育考试招生制度改革精神,在省教育厅的正确领导和省招考办的科学指导下,按照高校招生“阳光工程”和“信息公开化”的要求,精心组织,周密部署,抓好报名、资格审查、命题、考试和录取等重要工作环节,确保单独招生工作公平、公正、公开进行,选拔综合素质高、创新和实践能力强的优秀人才,为辽宁省经济社会发展服务。
二、组织机构
(一)单独招生工作领导小组职责
负责领导单独招生工作,制定方案,领导、组织各工作小组按方案要求,组织报名和资格审查、实施命题、考试、评卷、录取等工作,负责监督、保障和责任追究及仲裁工作。
(二)单独招生工作小组及其职责
单独招生工作领导小组下设5个工作小组
1.宣传、综合服务组
负责部门:党政办公室、宣传统战部、团委、学生处、财务处
职 责:负责车辆使用和管理,新闻媒体采访宣传,组织在校师生志愿者队伍为考生和家长服务,校园文化宣传等。
2.命题考务阅卷组
负责部门:教务处、安全保卫处、信息中心
职 责:负责组织相关教师制订考试大纲、选聘命题教师、入闱命题及试卷印刷、分装、保密、取送;制订考试规则、考场安排、监控调试、选派监考教师、处理违纪考生;组织阅卷、评分、成绩移交;按省高考查分规则公布查询电话,复查疑义考生的试卷,向考生反馈、答疑等。
3.纪检监察与责任追究组
责任部门:纪检监察处
职 责:负责资格审查、命题、考试、评卷、核分、录取等单独考试招生工作各环节全过程督促检查,对违纪工作人员进行责任追究等。
4.安全保卫组
负责部门:安全保卫处、后勤管理处、卫生服务中心、宣传统战部。
职 责:考试期间的校园其它各环节的安全保卫工作,校园环境卫生,考试期间校园水电安全与保障,医疗应急处理等网络安全及舆情处理。
5.资格审查、录取组
负责部门:招生工作处
职 责:负责对考生资格进行初审、成绩发布和录取工作等。
三、报名条件
1.已报名参加我省2024年普通高等学校招生考试或中职毕业生对口升学考试的考生,可参加高等职业院校单独招生考试。
2.申请免试录取的考生须同时符合《辽宁省教育厅关于高等职业院校开展免试录取工作的通知》(辽教发〔2016〕21号)规定的免试条件。
3.符合《普通高等学校招生体检工作指导意见》及有关补充规定。我院将以2024年普通高考报名与中等职业学校对口升学报名体检结果为依据,不再进行单独体检。
四、招生专业及计划安排
2024年单独招生专业28个。
单独招生专业 学制:3年
|
(注:招生专业、计划以省教育厅公布为准,学费标准以营口市发改委、财政局批复为准。根据教财【2006】2号文件,学生缴纳学费、住宿费后,如因故退学或提前结束学业,根据学生实际学习时间,按月计退剩余的学费、住宿费)
五、报名、资格审核与确认
(一)报名
1.报名形式:网上报名。
符合条件的考生登录营口职业技术学院官网单独招生报名系统,按流程在网上注册、填报志愿。
2.报名时间:
3月8日(9:00)- 4月17日(9:00)
3.报名网址:http://www.ykvtc.edu.cn/
(二)资格审核
考生可按照规定流程在网上注册报名、填报志愿,我院会对报考单独招生考生信息的真实性进行审核。审核通过的考生可以缴纳报名费,参加考试。
(三)缴纳报考费
考生在报名结束后,可登陆我院报名系统通过在线付款方式交纳报考费,交费标准为120元。未缴费考生视为自动放弃考试资格。已缴纳考务费的考生不予退费,请慎重缴纳。
(四)打印准考证
缴费成功的考生,自行登陆我院报名系统打印准考证。
(一)命题
根据辽宁省教育厅《关于开展2024年高职院校单独考试招生和注册入学试点招生工作实施方案审核备案工作的通知》(辽教通〔2024〕89号),学校自主命题。
(二)考试
1.考试形式
(1)普通高考考生(含中职):文化课+职业适应性。
(2)中职对口升学类考生:文化课+职业技能。
2. 考试科目及分值
(1)普通高考考生(含中职)。
满分 400 分。文化课考试300分(语文150分、数学150分);职业适应性考试(100分),考核综合素质及创新能力。
(2)中职对口升学类考生。
满分 400 分。文化课考试300分(语文150分、数学150分);职业技能考试(100分),考核专业素质及创新能力。
3.2024年单独招生考试时间安排
4月20日考试,考试时间、地点及相关要求以准考证上的要求为准。
七、录取办法
在学院单独招生工作领导小组的指导下,实施公开录取,确保录取公平、公正。录取前我院将按照计划人数120%提档为依据,确定录取控制分数线,并于学校官网上公布,成绩达到录取控制分数线的考生方有录取资格。
(一)总成绩构成
普通高考类考生总成绩=文化考试成绩300分+职业适应性考试成绩100分,满分400分。
中职对口升学类考生总成绩=文化考试成绩300分+职业技能考试成绩100分,满分400分。
(二)录取原则
取得录取资格的考生,按照各专业计划及考生专业志愿优先录取原则,从高分到低分进行录取,我校单独考试招生工作不执行国家相关加分政策。
总成绩相同的考生:
普通高考类考生按照数学、语文、职业适应性考试成绩排序录取。
中职对口升学类考生按照职业技能、语文、数学成绩排序录取。
八、成绩及录取结果公布与审核
1.确定预录考生名单报辽宁省招生考试办公室备案与审核。
2.考生可登陆报名系统查询成绩。考生如对成绩存在异议,可在公布成绩之后12小时内,到学校进行成绩复核,学院教务处会在纪检监察室监督下,进行查分复核工作,并与招生工作处确定最后的复核成绩。
成绩复核受理电话:0417-2211100、2211122、2211133
3.已被我院单独招生录取的考生,按照国家规定,不得再参加辽宁省2024年普通高校招生全国统一考试和录取。
九、收费情况
1.学费和住宿费的收取标准
学费和住宿费按照物价部门批准的标准收费。学生住宿费收取标准8人间600元/生/学年,6人间800元/生/学年,4人间1200元/生/学年。
2.学费和住宿费的退费办法
按照辽宁省教育厅、省物价局及省财政厅公布的辽教发〔2006〕76号文件规定执行。学生因故退学或提前结束学业的,根据学生实际学习时间,按月(在校学习时间和住宿时间不足一个月的,按一个月计算)计退剩余的学费和住宿费。
3.给予家庭经济困难学生资助政策及有关程序
国家奖学金:由中央政府出资设立,用于奖励普通高等学校全日制本专科学生中特别优秀的学生。资助标准8000元/人/年。辽宁省政府奖学金:由辽宁省政府出资设立,用于奖励普通高等学校全日制本专科学生中特别优秀的学生。资助标准8000元/人/年。国家励志奖学金:由中央政府出资设立,用于奖励资助普通高等学校全日制本专科学生中品学兼优的家庭经济困难学生。资助标准5000元/人/年。学院奖学金:由我院出资设立,用于奖励品学兼优的学生,每年经评选后按等级发放。
国家(高职)助学金:由中央政府、辽宁省政府和营口市政府共同出资设立,用于资助普通高等学校全日制本专科在校生中家庭经济困难学生。资助标准:一等助学金4400元/人/年,二等助学金2750元/人/年。
生源地助学贷款:家庭经济困难学生可申请办理国家助学贷款,解决学费与住宿费,每人每年最高不超过16000元,在校期间利息由国家承担。
绿色通道:对被录取入学、无法缴纳学费的家庭经济困难新生,通过绿色通道先办理入学手续,入学后,资助部门根据学生具体情况开展困难认定,采取不同措施给予资助。
勤工助学:学生在学有余力的前提下,可以利用课余时间参加学院组织的勤工助学活动,通过劳动取得合法报酬,改善学习和生活条件等。
学费的减免等按国家、辽宁省有关文件执行。
十、保障条件
(一)加强工作统筹管理
在单独招生工作领导小组统一领导下,5个工作小组相互协调,环环紧扣,认真执行我院单独招生工作实施方案,确保我院2024年单独招生考试工作的顺利进行。
(二)自觉接受社会监督
向社会公开监督举报电话(0417- 2211019),如出现违规行为,一经发现,将依据《普通高等学校招生违规行为处理暂行办法》(教育部令第36号),对其严肃处理。
十一、2024年单独招生工作时间安排

营口职业技术学院
单独招生考试命题工作管理办法
第一章 总则
第一条 为组织和管理辽宁省高等职业院校单独招生考试命题工作,确保命题安全,保证试题质量,根据辽宁省教育厅《关于开展2024年高职院校单独考试招生和注册入学试点招生工作实施方案审核备案工作的通知》(辽教通〔2024〕89号),参照《辽宁省职业教育对口升学考试文化课(公共课)命题工作管理办法》(试行)(辽招考办字〔2017〕61号)和国家保密工作的相关法律法规,制定本办法。
第二条 命题工作应按照有助于促进高职教育健康发展、有利于科学选拔优质生源的原则实施,同时,要有利于考试的科学公正、安全高效与准确规范。
第三条 本办法适用于营口职业技术学院组织的辽宁省高等职业院校单独招生考试命题工作。
第二章 命题部门
第四条 在辽宁省教育厅的监督、指导下,营口职业技术学院建立命题工作领导小组,确定相关负责人,指定教务处与纪检监察室负责命题工作的组织和实施。其主要职责包括:
一、落实保密措施,做好保密工作;
二、制订命题工作的实施方案;
三、选聘命题人员;
四、负责命题工作的具体实施;
五、考试结束后将试题及相关资料归档并对命题工作进行总结。
第三章 命题管理人员
第五条 命题管理人员应当是坚持原则、作风严谨,具备良好的政治素养和职业操守,遵纪守法,工作认真负责,遵守保密工作规定,身体健康,适合封闭命题工作。其主要职责如下:
一、负责制定命题工作计划及实施方案;
二、负责核对考试大纲和教材;
三、负责组建命题组,审查、培训教师;
四、负责命题的组织与实施、题库建设与管理工作;
五、负责命题的安全保密管理与监督;
第四章 命题教师
第六条 命题教师按学科组成命题组。命题组实行组长负责制,命题组长在教务处和纪检监察室领导下工作,其主要职责包括:
一、认真贯彻国家的教育方针和相关的法律、法规;
二、认真贯彻执行单独招生考试命题要求、工作规定、指导思想和基本原则;
三、主持本组命题,制定命题实施方案;
四、执行命题方案,做好协调工作;
五、负责试卷组配、审定工作,并对试卷质量负责;
六、做好本组安全保密工作;
七、参与试卷质量分析及有关命题科研工作。
第七条 命题组每学科由2-3名命题教师构成。命题教师的主要职责包括:
一、参加命题相关培训,掌握命题原则和要求;
二、接受安全保密教育,履行保密责任;
三、把握命题依据和范围;
四、配合组长完成命题任务;
五、制定试题答案及评分参考;
六、检查、校验、修改试题,保证试卷质量。
第八条 命题教师由营口职业技术学院命题专家组推荐,领导小组在推荐的名单中遴选,形成命题组。命题组长从被选出的命题教师中遴选。命题教师的推荐要做到实事求是,遴选要做到公平公正。命题教师每年应当在保持相对稳定的基础上实行一定数量的更换。
第九条 命题教师应当具备的条件有:
一、责任心强,作风正派,遵守纪律,严守秘密,能同他人合作共事;
二、长期从事相关教学工作,具有较高的业务水平,一般应具有讲师或以上专业技术职务;
三、熟悉本学科考试大纲,了解教学实际情况和教育测量学的基本理论;
四、无直系亲属参加考试。
五、身体健康,适合封闭命题工作。命题组长在以上条件的基础上还应当在学科领域具有较高造诣和一定的权威,并具有较强的组织协调能力和管理能力。
第五章 命题标准
第十条 命题以高中、中职考试大纲为依据,以国家和省教育厅推荐使用的国家规划教材为有关考试课程的主要参考教材。
第十一条 命题要以考核学生的综合素质与能力为主,不出偏题、怪题和难度较大的题目。要突出职业教育的特点,要重点考核学生理论联系实际的能力、专业综合能力、实践能力、创新能力。
第六章 命题任务实施
第十二条 单独招生考试命题工作要按照规定程序进行,命题工作流程及相关环节一般分为以下三个阶段:命题准备阶段、命题实施阶段、命题交接归档阶段。
一、命题准备阶段
(一)制定命题计划。根据命题需求确定命题科目种类及其考试大纲;确定命题指导思想、方式和用题原则;建立命题工作管理和实施体系,成立领导小组,配备相关专职人员;确定命题各环节的时间安排。
(二)组建命题组。入闱前两周选聘选定命题组长,入闱前2个小时通知命题教师。
(三)落实费用预算。命题实施前一个月,由教务处根据命题任务编报经费预算,报主管领导审批,在预算审批之后方可组织命题。
(四)命题准备工作。确定入闱地点,与命题场所签订保密协议,确保命题场所安保条件;配备相关的工作设备及物品,创造适合的工作条件。
二、命题实施阶段
(一)培训命题教师。对所有涉密人员进行严格审查,进行保密纪律教育,培训教育测量学基本知识,介绍相关学科课程标准及理念、命题工作流程、试题试卷规范,对命题内容和质量提出要求。
(二)签订保密协议。按照保密要求从事命题工作,所有涉密人员必须遵守保密条款,签订保密协议或保密责任书。
(三)命制试题。命题组长根据命题任务,在现有的试卷结构和难度要求下,根据命题教师的教学和研究专长,对每个命题教师(包括自己)分配相应的试题(不同题型、不同内容和难度),并督促命题教师按照试题的质量要求和数量要求完成命题任务,在规定的时间内提交试题及答案。在命题教师提交试题及答案后,命题组长要认真审查试题,提出自己的意见和建议,供命题教师参考。
(四)组配试卷。命题组长、命题教师根据试卷结构,从教师命制的试题中初步挑选符合要求的试题。确保基本覆盖考试大纲,不超纲。注意内容和难度搭配,要基本符合命题任务的难度要求。试题情境的选取要考虑到学科特点,既要具有人文或科学价值,还应具有学科能力考查的价值,实现能力考查的目标。
(五)试题研磨。根据考试大纲的要求,在学科命题组长的组织管理下,讨论组配试题,多次修改,达到所有命题教师均对试题无疑问、无争论,确保试题无政治性、公平性、科学性问题。
(六)编辑排版。命题组长组织教师对试卷、试题答案及评分参考进行编辑和排版,形成原稿。确保试卷和参考答案的题型、题量和分数相互对应且符合要求,排版便于考生对试卷的阅读。
(七)校对审核。由命题组长组织教师对原稿按照审校表进行校对审核,审核无误后在原稿上签字确认。安排专人对试卷进行政审。由入闱命题组长进行终校试卷、试题答案及评分参考,确认无误后,在试卷袋封面登记相关信息,形成试卷清样。清样要整洁、无污点,图标、字迹清晰。
(八)试卷分装密封。由保密员负责拷贝数据,销毁过程性涉密材料,清空电脑。由入闱命题组长与学科命题组长一同分装试卷、答案、原稿及光盘,符合无误后密封。试卷袋封面上各项目填写正确、清晰、完整,试卷袋粘贴密封条,加盖密封章。
三、命题交接归档阶段
(一)试卷交接。命题管理人员与试卷印制负责人员办理试卷交接手续,检查准确无误后交接双方在交接单上签字确认。
(二)答案交接。考试结束后,命题管理人员与评卷负责人员办理答案交接手续,检查准确无误后交接双方在交接单上签字确认。
(三)入库归档。考试结束后,命题管理人员与保密员办理原稿及未使用考卷的交接手续,检查准确无误后将使用试卷的原稿与未使用的试题分类入库归档。
第七章 命题工作保密管理
第十三条 命题保密工作按照“谁管理谁负责,秩序严密,制约有效”的原则,实行层级责任制管理。校教务处与纪检负责对参与命题工作的所有人员进行保密教育和管理。
第十四条 涉密人员应当包括参加命题工作的所有人员。聘请命题教师前,严格执行资格审查制度。参加命题工作的所有人员身份对外保密,不得以与命题有关的身份或个人名义参加相关的补习、辅导活动;不得向任何人透露、暗示有关试题的任何内容及命题工作情况;不得以命题专家的身份出席会议、接受采访或发表文章,也不得以个人名义编写或审核相关的复习资料或发表相关的文章。
第十五条 根据国家有关保密规定,做好命题人员身份的保密工作。涉密人员须遵守《中华人民共和国保守国家秘密法》以及国家有关部门制定的相关法律法规。命题管理人员须与学校签订《命题管理人员保密责任书》,命题教师须与学校签订《命题工作保密协议书》。
第十六条 涉密人员不得使用非涉密计算机处理和存储与命题有关的文件和试题,任何与试题有关的内容都不得带出;不得通过电话、传真、电子邮件、信件等公共通讯手段与命题教师讨论和传送与试题有关的内容;不得询问与本人无关的命题情况和内容。
第十七条 单独招生考试命题一般采用全封闭工作形式,具体规定如下:
一、命题参与人员名单、时间和地点等均属保密材料,不得对外泄露。
二、命题工作期间,命题人员与外界隔离,撤消命题工作间的电话,所有人员不得携带手机等通讯工具及电脑、移动存储介质等电子设备进入命题场所,不得利用电话、手机、计算机网络等通讯手段自行与外界联系。
三、严格遵守工作制度。命题工作一律在规定的命题工作间进行。除命题人员外,其他人员一律不得进入命题工作间,与试题有关的物品不得擅自携带出命题工作间。
四、非命题工作场合,注意防止无意泄密。非工作时间,命题人员之间不得谈论或交流命题情况。
五、命题工作所需的纸张、笔记本、工作用笔、题卡、计算机、移动存储介质等统一配制提供。
六、全部计算机和打印机设备由命题管理人员统一负责,并登记分发给各工作组,在组内使用时统一由组长负责。任何非工作时间所有存储介质应由命题管理人员统一接收履行交接手续。命题结束后统一将命题相关内容删除。
七、每个阶段的工作结束后,所有命题人员应对自己的房间和工作室进行保密检查,特别是仔细清理工作室,查看有无遗失试卷、材料、文件、笔记本、移动存储介质等,做到“片纸不留”。
八、启用后的试题、试卷在保密期内仍存放在工作间内。如需调用,经闱内主管领导同意可以调用。
九、遇有意外情况,必须立即向命题部门负责人和有关领导汇报,以便迅速采取补救措施。发现试卷、命题材料、文件等丢失或被窃,必须立即报告,及时追查,设法挽回损失。如果遇到突发事件按应急预案执行。
附件2:
营口职业技术学院单独招生考试应急预案
为保证营口职业技术学院单独招生考试顺利进行,现将可能发生的紧急事件进行预案,并提出相应的处理意见。
一、工作原则
发现问题及时上报,听从指挥果断行动,分级负责严格管理,快速反应有效控制,重在预防处置依法。
二、相关应急事件及处理意见
1、在考试过程中爆发传染病,及时上报,并配合地方政府和卫生防疫部门的工作,进行考点隔离、人员隔离或者采取地方地方政府和卫生防疫部门要求的其他措施,防止疫情扩散。
2、在考试过程中发生由于交通事故、考试组织和管理或其他原因,导致大量考生无法按时到达考点时,应安抚考生情绪,将不利因素的负面影响降至最低,并上报相关部门申请保留该批考生该场次考试资格,择期启用备用卷免费参加该科目考试。
3、在考试过程中发生考生集体作弊,集体罢考,集体闹事,围攻,冲击考点,殴打考点工作人员,损毁公共财产等情况导致考点秩序混乱,管理失控时,应尽力组织事态蔓延,将不利因素的负面影响降至最低,并及时上报。应对考生进行劝解和教育。如果考生不服从劝解,应终止该场次考试,立即向公安机关报警,不允许涉案人员离开考场,并按照有关考务规定进行详细记录。
4、在考试过程中发生其他不可预测的重大事件时,应根据具体情况采取必要措施将不利因素的负面影响降至最低并及时上报。
5、在考试过程中发生突然停电时,应做好考生安抚工作,应立即启用备用电源,并保证考试正常进行。如果属于区域大面积停电,应与相关部门进行协调,确认恢复供电时间。考点应急领导小组根据上级应急领导小组的指示,保留该批考生该场次考试资格,择期启用备用卷,免费参加该科目考试。
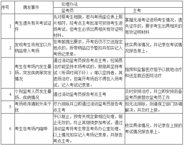
三、考场偶发事件处理办法

2024-07-24 09:03:11
根据辽宁省教育厅《关于开展2024年高职院校单独考试招生和注册入学试点招生工作实施方案审核备案工作的通知》(辽教通〔2024〕89号)精神,为确保2024年此项工作科学、规范、有序开展,结合我院实际情况,特制定本方案。
一、指导思想
贯彻落实国家教育体制改革总体要求和教育部关于普通高等教育考试招生制度改革精神,在省教育厅的正确领导和省招考办的科学指导下,按照高校招生“阳光工程”和“信息公开化”的要求,精心组织,周密部署,抓好报名、资格审查、命题、考试和录取等重要工作环节,确保单独招生工作公平、公正、公开进行,选拔综合素质高、创新和实践能力强的优秀人才,为辽宁省经济社会发展服务。
二、组织机构
(一)单独招生工作领导小组职责
负责领导单独招生工作,制定方案,领导、组织各工作小组按方案要求,组织报名和资格审查、实施命题、考试、评卷、录取等工作,负责监督、保障和责任追究及仲裁工作。
(二)单独招生工作小组及其职责
单独招生工作领导小组下设5个工作小组
1.宣传、综合服务组
负责部门:党政办公室、宣传统战部、团委、学生处、财务处
职 责:负责车辆使用和管理,新闻媒体采访宣传,组织在校师生志愿者队伍为考生和家长服务,校园文化宣传等。
2.命题考务阅卷组
负责部门:教务处、安全保卫处、信息中心
职 责:负责组织相关教师制订考试大纲、选聘命题教师、入闱命题及试卷印刷、分装、保密、取送;制订考试规则、考场安排、监控调试、选派监考教师、处理违纪考生;组织阅卷、评分、成绩移交;按省高考查分规则公布查询电话,复查疑义考生的试卷,向考生反馈、答疑等。
3.纪检监察与责任追究组
责任部门:纪检监察处
职 责:负责资格审查、命题、考试、评卷、核分、录取等单独考试招生工作各环节全过程督促检查,对违纪工作人员进行责任追究等。
4.安全保卫组
负责部门:安全保卫处、后勤管理处、卫生服务中心、宣传统战部。
职 责:考试期间的校园其它各环节的安全保卫工作,校园环境卫生,考试期间校园水电安全与保障,医疗应急处理等网络安全及舆情处理。
5.资格审查、录取组
负责部门:招生工作处
职 责:负责对考生资格进行初审、成绩发布和录取工作等。
三、报名条件
1.已报名参加我省2024年普通高等学校招生考试或中职毕业生对口升学考试的考生,可参加高等职业院校单独招生考试。
2.申请免试录取的考生须同时符合《辽宁省教育厅关于高等职业院校开展免试录取工作的通知》(辽教发〔2016〕21号)规定的免试条件。
3.符合《普通高等学校招生体检工作指导意见》及有关补充规定。我院将以2024年普通高考报名与中等职业学校对口升学报名体检结果为依据,不再进行单独体检。
四、招生专业及计划安排
2024年单独招生专业28个。
单独招生专业 学制:3年
|
(注:招生专业、计划以省教育厅公布为准,学费标准以营口市发改委、财政局批复为准。根据教财【2006】2号文件,学生缴纳学费、住宿费后,如因故退学或提前结束学业,根据学生实际学习时间,按月计退剩余的学费、住宿费)
五、报名、资格审核与确认
(一)报名
1.报名形式:网上报名。
符合条件的考生登录营口职业技术学院官网单独招生报名系统,按流程在网上注册、填报志愿。
2.报名时间:
3月8日(9:00)- 4月17日(9:00)
3.报名网址:http://www.ykvtc.edu.cn/
(二)资格审核
考生可按照规定流程在网上注册报名、填报志愿,我院会对报考单独招生考生信息的真实性进行审核。审核通过的考生可以缴纳报名费,参加考试。
(三)缴纳报考费
考生在报名结束后,可登陆我院报名系统通过在线付款方式交纳报考费,交费标准为120元。未缴费考生视为自动放弃考试资格。已缴纳考务费的考生不予退费,请慎重缴纳。
(四)打印准考证
缴费成功的考生,自行登陆我院报名系统打印准考证。
(一)命题
根据辽宁省教育厅《关于开展2024年高职院校单独考试招生和注册入学试点招生工作实施方案审核备案工作的通知》(辽教通〔2024〕89号),学校自主命题。
(二)考试
1.考试形式
(1)普通高考考生(含中职):文化课+职业适应性。
(2)中职对口升学类考生:文化课+职业技能。
2. 考试科目及分值
(1)普通高考考生(含中职)。
满分 400 分。文化课考试300分(语文150分、数学150分);职业适应性考试(100分),考核综合素质及创新能力。
(2)中职对口升学类考生。
满分 400 分。文化课考试300分(语文150分、数学150分);职业技能考试(100分),考核专业素质及创新能力。
3.2024年单独招生考试时间安排
4月20日考试,考试时间、地点及相关要求以准考证上的要求为准。
七、录取办法
在学院单独招生工作领导小组的指导下,实施公开录取,确保录取公平、公正。录取前我院将按照计划人数120%提档为依据,确定录取控制分数线,并于学校官网上公布,成绩达到录取控制分数线的考生方有录取资格。
(一)总成绩构成
普通高考类考生总成绩=文化考试成绩300分+职业适应性考试成绩100分,满分400分。
中职对口升学类考生总成绩=文化考试成绩300分+职业技能考试成绩100分,满分400分。
(二)录取原则
取得录取资格的考生,按照各专业计划及考生专业志愿优先录取原则,从高分到低分进行录取,我校单独考试招生工作不执行国家相关加分政策。
总成绩相同的考生:
普通高考类考生按照数学、语文、职业适应性考试成绩排序录取。
中职对口升学类考生按照职业技能、语文、数学成绩排序录取。
八、成绩及录取结果公布与审核
1.确定预录考生名单报辽宁省招生考试办公室备案与审核。
2.考生可登陆报名系统查询成绩。考生如对成绩存在异议,可在公布成绩之后12小时内,到学校进行成绩复核,学院教务处会在纪检监察室监督下,进行查分复核工作,并与招生工作处确定最后的复核成绩。
成绩复核受理电话:0417-2211100、2211122、2211133
3.已被我院单独招生录取的考生,按照国家规定,不得再参加辽宁省2024年普通高校招生全国统一考试和录取。
九、收费情况
1.学费和住宿费的收取标准
学费和住宿费按照物价部门批准的标准收费。学生住宿费收取标准8人间600元/生/学年,6人间800元/生/学年,4人间1200元/生/学年。
2.学费和住宿费的退费办法
按照辽宁省教育厅、省物价局及省财政厅公布的辽教发〔2006〕76号文件规定执行。学生因故退学或提前结束学业的,根据学生实际学习时间,按月(在校学习时间和住宿时间不足一个月的,按一个月计算)计退剩余的学费和住宿费。
3.给予家庭经济困难学生资助政策及有关程序
国家奖学金:由中央政府出资设立,用于奖励普通高等学校全日制本专科学生中特别优秀的学生。资助标准8000元/人/年。辽宁省政府奖学金:由辽宁省政府出资设立,用于奖励普通高等学校全日制本专科学生中特别优秀的学生。资助标准8000元/人/年。国家励志奖学金:由中央政府出资设立,用于奖励资助普通高等学校全日制本专科学生中品学兼优的家庭经济困难学生。资助标准5000元/人/年。学院奖学金:由我院出资设立,用于奖励品学兼优的学生,每年经评选后按等级发放。
国家(高职)助学金:由中央政府、辽宁省政府和营口市政府共同出资设立,用于资助普通高等学校全日制本专科在校生中家庭经济困难学生。资助标准:一等助学金4400元/人/年,二等助学金2750元/人/年。
生源地助学贷款:家庭经济困难学生可申请办理国家助学贷款,解决学费与住宿费,每人每年最高不超过16000元,在校期间利息由国家承担。
绿色通道:对被录取入学、无法缴纳学费的家庭经济困难新生,通过绿色通道先办理入学手续,入学后,资助部门根据学生具体情况开展困难认定,采取不同措施给予资助。
勤工助学:学生在学有余力的前提下,可以利用课余时间参加学院组织的勤工助学活动,通过劳动取得合法报酬,改善学习和生活条件等。
学费的减免等按国家、辽宁省有关文件执行。
十、保障条件
(一)加强工作统筹管理
在单独招生工作领导小组统一领导下,5个工作小组相互协调,环环紧扣,认真执行我院单独招生工作实施方案,确保我院2024年单独招生考试工作的顺利进行。
(二)自觉接受社会监督
向社会公开监督举报电话(0417- 2211019),如出现违规行为,一经发现,将依据《普通高等学校招生违规行为处理暂行办法》(教育部令第36号),对其严肃处理。
十一、2024年单独招生工作时间安排

营口职业技术学院
单独招生考试命题工作管理办法
第一章 总则
第一条 为组织和管理辽宁省高等职业院校单独招生考试命题工作,确保命题安全,保证试题质量,根据辽宁省教育厅《关于开展2024年高职院校单独考试招生和注册入学试点招生工作实施方案审核备案工作的通知》(辽教通〔2024〕89号),参照《辽宁省职业教育对口升学考试文化课(公共课)命题工作管理办法》(试行)(辽招考办字〔2017〕61号)和国家保密工作的相关法律法规,制定本办法。
第二条 命题工作应按照有助于促进高职教育健康发展、有利于科学选拔优质生源的原则实施,同时,要有利于考试的科学公正、安全高效与准确规范。
第三条 本办法适用于营口职业技术学院组织的辽宁省高等职业院校单独招生考试命题工作。
第二章 命题部门
第四条 在辽宁省教育厅的监督、指导下,营口职业技术学院建立命题工作领导小组,确定相关负责人,指定教务处与纪检监察室负责命题工作的组织和实施。其主要职责包括:
一、落实保密措施,做好保密工作;
二、制订命题工作的实施方案;
三、选聘命题人员;
四、负责命题工作的具体实施;
五、考试结束后将试题及相关资料归档并对命题工作进行总结。
第三章 命题管理人员
第五条 命题管理人员应当是坚持原则、作风严谨,具备良好的政治素养和职业操守,遵纪守法,工作认真负责,遵守保密工作规定,身体健康,适合封闭命题工作。其主要职责如下:
一、负责制定命题工作计划及实施方案;
二、负责核对考试大纲和教材;
三、负责组建命题组,审查、培训教师;
四、负责命题的组织与实施、题库建设与管理工作;
五、负责命题的安全保密管理与监督;
第四章 命题教师
第六条 命题教师按学科组成命题组。命题组实行组长负责制,命题组长在教务处和纪检监察室领导下工作,其主要职责包括:
一、认真贯彻国家的教育方针和相关的法律、法规;
二、认真贯彻执行单独招生考试命题要求、工作规定、指导思想和基本原则;
三、主持本组命题,制定命题实施方案;
四、执行命题方案,做好协调工作;
五、负责试卷组配、审定工作,并对试卷质量负责;
六、做好本组安全保密工作;
七、参与试卷质量分析及有关命题科研工作。
第七条 命题组每学科由2-3名命题教师构成。命题教师的主要职责包括:
一、参加命题相关培训,掌握命题原则和要求;
二、接受安全保密教育,履行保密责任;
三、把握命题依据和范围;
四、配合组长完成命题任务;
五、制定试题答案及评分参考;
六、检查、校验、修改试题,保证试卷质量。
第八条 命题教师由营口职业技术学院命题专家组推荐,领导小组在推荐的名单中遴选,形成命题组。命题组长从被选出的命题教师中遴选。命题教师的推荐要做到实事求是,遴选要做到公平公正。命题教师每年应当在保持相对稳定的基础上实行一定数量的更换。
第九条 命题教师应当具备的条件有:
一、责任心强,作风正派,遵守纪律,严守秘密,能同他人合作共事;
二、长期从事相关教学工作,具有较高的业务水平,一般应具有讲师或以上专业技术职务;
三、熟悉本学科考试大纲,了解教学实际情况和教育测量学的基本理论;
四、无直系亲属参加考试。
五、身体健康,适合封闭命题工作。命题组长在以上条件的基础上还应当在学科领域具有较高造诣和一定的权威,并具有较强的组织协调能力和管理能力。
第五章 命题标准
第十条 命题以高中、中职考试大纲为依据,以国家和省教育厅推荐使用的国家规划教材为有关考试课程的主要参考教材。
第十一条 命题要以考核学生的综合素质与能力为主,不出偏题、怪题和难度较大的题目。要突出职业教育的特点,要重点考核学生理论联系实际的能力、专业综合能力、实践能力、创新能力。
第六章 命题任务实施
第十二条 单独招生考试命题工作要按照规定程序进行,命题工作流程及相关环节一般分为以下三个阶段:命题准备阶段、命题实施阶段、命题交接归档阶段。
一、命题准备阶段
(一)制定命题计划。根据命题需求确定命题科目种类及其考试大纲;确定命题指导思想、方式和用题原则;建立命题工作管理和实施体系,成立领导小组,配备相关专职人员;确定命题各环节的时间安排。
(二)组建命题组。入闱前两周选聘选定命题组长,入闱前2个小时通知命题教师。
(三)落实费用预算。命题实施前一个月,由教务处根据命题任务编报经费预算,报主管领导审批,在预算审批之后方可组织命题。
(四)命题准备工作。确定入闱地点,与命题场所签订保密协议,确保命题场所安保条件;配备相关的工作设备及物品,创造适合的工作条件。
二、命题实施阶段
(一)培训命题教师。对所有涉密人员进行严格审查,进行保密纪律教育,培训教育测量学基本知识,介绍相关学科课程标准及理念、命题工作流程、试题试卷规范,对命题内容和质量提出要求。
(二)签订保密协议。按照保密要求从事命题工作,所有涉密人员必须遵守保密条款,签订保密协议或保密责任书。
(三)命制试题。命题组长根据命题任务,在现有的试卷结构和难度要求下,根据命题教师的教学和研究专长,对每个命题教师(包括自己)分配相应的试题(不同题型、不同内容和难度),并督促命题教师按照试题的质量要求和数量要求完成命题任务,在规定的时间内提交试题及答案。在命题教师提交试题及答案后,命题组长要认真审查试题,提出自己的意见和建议,供命题教师参考。
(四)组配试卷。命题组长、命题教师根据试卷结构,从教师命制的试题中初步挑选符合要求的试题。确保基本覆盖考试大纲,不超纲。注意内容和难度搭配,要基本符合命题任务的难度要求。试题情境的选取要考虑到学科特点,既要具有人文或科学价值,还应具有学科能力考查的价值,实现能力考查的目标。
(五)试题研磨。根据考试大纲的要求,在学科命题组长的组织管理下,讨论组配试题,多次修改,达到所有命题教师均对试题无疑问、无争论,确保试题无政治性、公平性、科学性问题。
(六)编辑排版。命题组长组织教师对试卷、试题答案及评分参考进行编辑和排版,形成原稿。确保试卷和参考答案的题型、题量和分数相互对应且符合要求,排版便于考生对试卷的阅读。
(七)校对审核。由命题组长组织教师对原稿按照审校表进行校对审核,审核无误后在原稿上签字确认。安排专人对试卷进行政审。由入闱命题组长进行终校试卷、试题答案及评分参考,确认无误后,在试卷袋封面登记相关信息,形成试卷清样。清样要整洁、无污点,图标、字迹清晰。
(八)试卷分装密封。由保密员负责拷贝数据,销毁过程性涉密材料,清空电脑。由入闱命题组长与学科命题组长一同分装试卷、答案、原稿及光盘,符合无误后密封。试卷袋封面上各项目填写正确、清晰、完整,试卷袋粘贴密封条,加盖密封章。
三、命题交接归档阶段
(一)试卷交接。命题管理人员与试卷印制负责人员办理试卷交接手续,检查准确无误后交接双方在交接单上签字确认。
(二)答案交接。考试结束后,命题管理人员与评卷负责人员办理答案交接手续,检查准确无误后交接双方在交接单上签字确认。
(三)入库归档。考试结束后,命题管理人员与保密员办理原稿及未使用考卷的交接手续,检查准确无误后将使用试卷的原稿与未使用的试题分类入库归档。
第七章 命题工作保密管理
第十三条 命题保密工作按照“谁管理谁负责,秩序严密,制约有效”的原则,实行层级责任制管理。校教务处与纪检负责对参与命题工作的所有人员进行保密教育和管理。
第十四条 涉密人员应当包括参加命题工作的所有人员。聘请命题教师前,严格执行资格审查制度。参加命题工作的所有人员身份对外保密,不得以与命题有关的身份或个人名义参加相关的补习、辅导活动;不得向任何人透露、暗示有关试题的任何内容及命题工作情况;不得以命题专家的身份出席会议、接受采访或发表文章,也不得以个人名义编写或审核相关的复习资料或发表相关的文章。
第十五条 根据国家有关保密规定,做好命题人员身份的保密工作。涉密人员须遵守《中华人民共和国保守国家秘密法》以及国家有关部门制定的相关法律法规。命题管理人员须与学校签订《命题管理人员保密责任书》,命题教师须与学校签订《命题工作保密协议书》。
第十六条 涉密人员不得使用非涉密计算机处理和存储与命题有关的文件和试题,任何与试题有关的内容都不得带出;不得通过电话、传真、电子邮件、信件等公共通讯手段与命题教师讨论和传送与试题有关的内容;不得询问与本人无关的命题情况和内容。
第十七条 单独招生考试命题一般采用全封闭工作形式,具体规定如下:
一、命题参与人员名单、时间和地点等均属保密材料,不得对外泄露。
二、命题工作期间,命题人员与外界隔离,撤消命题工作间的电话,所有人员不得携带手机等通讯工具及电脑、移动存储介质等电子设备进入命题场所,不得利用电话、手机、计算机网络等通讯手段自行与外界联系。
三、严格遵守工作制度。命题工作一律在规定的命题工作间进行。除命题人员外,其他人员一律不得进入命题工作间,与试题有关的物品不得擅自携带出命题工作间。
四、非命题工作场合,注意防止无意泄密。非工作时间,命题人员之间不得谈论或交流命题情况。
五、命题工作所需的纸张、笔记本、工作用笔、题卡、计算机、移动存储介质等统一配制提供。
六、全部计算机和打印机设备由命题管理人员统一负责,并登记分发给各工作组,在组内使用时统一由组长负责。任何非工作时间所有存储介质应由命题管理人员统一接收履行交接手续。命题结束后统一将命题相关内容删除。
七、每个阶段的工作结束后,所有命题人员应对自己的房间和工作室进行保密检查,特别是仔细清理工作室,查看有无遗失试卷、材料、文件、笔记本、移动存储介质等,做到“片纸不留”。
八、启用后的试题、试卷在保密期内仍存放在工作间内。如需调用,经闱内主管领导同意可以调用。
九、遇有意外情况,必须立即向命题部门负责人和有关领导汇报,以便迅速采取补救措施。发现试卷、命题材料、文件等丢失或被窃,必须立即报告,及时追查,设法挽回损失。如果遇到突发事件按应急预案执行。
附件2:
营口职业技术学院单独招生考试应急预案
为保证营口职业技术学院单独招生考试顺利进行,现将可能发生的紧急事件进行预案,并提出相应的处理意见。
一、工作原则
发现问题及时上报,听从指挥果断行动,分级负责严格管理,快速反应有效控制,重在预防处置依法。
二、相关应急事件及处理意见
1、在考试过程中爆发传染病,及时上报,并配合地方政府和卫生防疫部门的工作,进行考点隔离、人员隔离或者采取地方地方政府和卫生防疫部门要求的其他措施,防止疫情扩散。
2、在考试过程中发生由于交通事故、考试组织和管理或其他原因,导致大量考生无法按时到达考点时,应安抚考生情绪,将不利因素的负面影响降至最低,并上报相关部门申请保留该批考生该场次考试资格,择期启用备用卷免费参加该科目考试。
3、在考试过程中发生考生集体作弊,集体罢考,集体闹事,围攻,冲击考点,殴打考点工作人员,损毁公共财产等情况导致考点秩序混乱,管理失控时,应尽力组织事态蔓延,将不利因素的负面影响降至最低,并及时上报。应对考生进行劝解和教育。如果考生不服从劝解,应终止该场次考试,立即向公安机关报警,不允许涉案人员离开考场,并按照有关考务规定进行详细记录。
4、在考试过程中发生其他不可预测的重大事件时,应根据具体情况采取必要措施将不利因素的负面影响降至最低并及时上报。
5、在考试过程中发生突然停电时,应做好考生安抚工作,应立即启用备用电源,并保证考试正常进行。如果属于区域大面积停电,应与相关部门进行协调,确认恢复供电时间。考点应急领导小组根据上级应急领导小组的指示,保留该批考生该场次考试资格,择期启用备用卷,免费参加该科目考试。
三、考场偶发事件处理办法
